![]() |
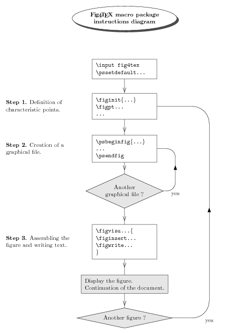
\vsize=650pt % 1. Definition of characteristic points \figinit{cm} % Two vectors to translate points horizontally and vertically: \figvectC 1(1,0)\figvectC 2(0,-1) \def\FrameWidth{3.4cm} \figpt 10:\centertext{4.1cm}{\bf\FigforTeX\ macro package\break instructions diagram}(0,0) \figpttra 20:\lefttext{\FrameWidth}{\tt\char`\\input fig4tex\break \char`\\pssetdefault...}=10/3,2/ \figpttra 30:\lefttext{\FrameWidth}{\tt\char`\\figinit$\{$...$\}$\break \char`\\figpt...\break ...}=20/2.2,2/ \figpttra 40:\lefttext{\FrameWidth}{\tt\char`\\psbeginfig$\{$...$\}$\break ...\break \char`\\psendfig}=30/2.5,2/ \figpttra 50:\centertext{3.2cm}{Another\break graphical file ?}=40/2.5,2/ \figpttra 51:yes=50/3,1/ \figpttra 60:\lefttext{\FrameWidth}{\tt\char`\\figvisu...$\{$\break \char`\\figinsert...\break \char`\\figwrite...\break $\}$}=50/3,2/ \figpttra 70:\lefttext{4.7cm}{Display the figure.\break Continuation of the document.}=60/2.5,2/ \figpttra 80:Another figure ?=70/2,2/ \figpttra 81:yes=80/5,1/ % % 2. Creation of the graphical file \psbeginfig{} % Draw the connections between nodes \psfcconnect[20,30]\psfcconnect[30,40] \psset flowchart(arrowpos=0.4)\psfcconnect[40,50]\psreset{flowchart} \psfcconnect[50,60]\psfcconnect[60,70]\psfcconnect[70,80] \psset arrowhead(fillmode = yes)\psset flowchart(radius=0.5) \figpttra 41:=40/3,1/\psfcconnect[50,51,41,40] \psset flowchart(radius=1) \figpttra 31:=30/5,1/\psfcconnect[80,81,31,30] % Draw the frames at each node \psfcnode[20,30,40,60]{} \psset third(color=0.9) \psfcnode[70]{} \psset flowchart(shape=lozenge,xpadding=-0.6) \psfcnode[50]{} \psset flowchart(xpadding=\defaultfcxpadding) \psfcnode[80]{} \psset flowchart(shape=ellipse,thick=0.1)\psset second(color=0.3) \psreset{third}\psfcnode[10]{} \psendfig % % 3. Writing text on the figure \def\Xoffset{7}\def\CommentWidth{4cm} \figvisu{\figBoxA}{}{ \figwritec[10,20,30,40,50,60,70,80]{} \figwrites 51,81:(0.1) \figwritee 30:\lefttext{\CommentWidth}{{\bf Step 1.} Definition of\break characteristic points.}(-\Xoffset) \figwritee 40:\lefttext{\CommentWidth}{{\bf Step 2.} Creation of a\break graphical file.}(-\Xoffset) \figwritee 60:\lefttext{\CommentWidth}{{\bf Step 3.} Assembling the\break figure and writing text.}(-\Xoffset) \figpttra 0:=30/\Xoffset,1/\figwritep[0]% For the symmetry of the figure } \centerline{\box\figBoxA} |